【天体交易所】CTC暴跌90%,【老虎ai】崩盘,俞凌雄再次诈骗数百万国人!
2个月前,百晓生就说过,老虎ai百分百是个短命盘,怎么样,说对了吧。

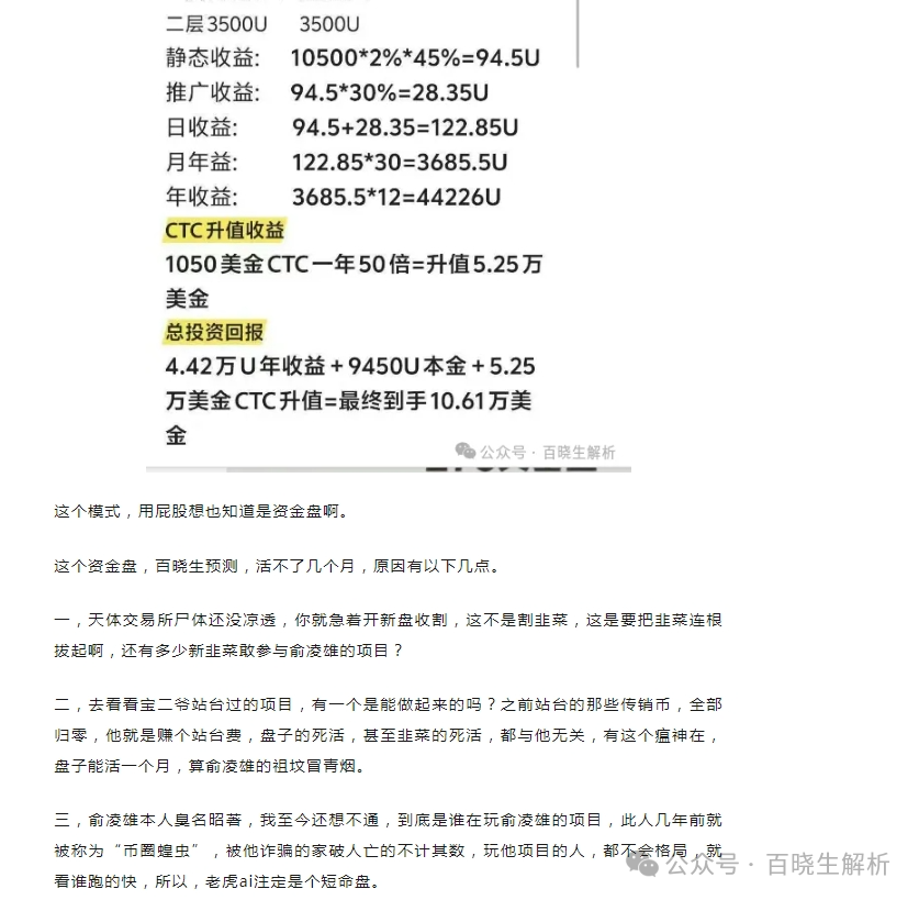
这是百晓生7月8号文章中的预测。
余凌雄是何许人也?
币圈近些年来最大的传销头子,之前百晓生写过很多他的相关内容,总结就是一句话,余凌雄的项目,你无论是做动态还是静态,都赚不到钱,除了纯白嫖。
但是纯白嫖也得看你八字硬不硬,八字不硬的,白嫖都得被卡kyc认证。
事件总结:
9月2日:老虎AI首次公告称系统遭“黑客攻击”,CTC价格暴跌99%,关闭充提功能,承诺72小时修复。
公告发布后,天体交易所的平台币CTC瞬间暴跌90%:

池子都被余凌雄直接掏空了,只剩下可怜的2万多u。
崩盘前,俞凌雄团队在柬埔寨举办“千人拜师盛典”,要求参与者持至少1万枚CTC(价值数千美元),进一步吸纳资金,说每天给400美金的行程费用,当时会场那是人山人海,红旗招展。


这时,戏剧性的一幕出现了。

最搞笑的事情是,报销的钱还没下发,盘子就崩了,俞凌雄还真是精打细算。
2号发布公告后,说是5号能恢复,很多韭菜还心心念念的盼着能恢复正常。

9月5日:平台未恢复提现,转而宣布“公链升级”,再次暂停提现,并承认因1400万美元建仓导致流动性危机,现在盘子崩盘不说崩盘了,直接说升级,真有意思。
之前百晓生就说过,一个盘子一旦暂停提现,如果后期恢复提现,你要做的第一件事是什么?
你个韭菜都知道赶紧去变现了,操盘手会不知道?
俞凌雄能让你们这群韭菜割了?
目前,俞凌雄团队已开始推广“天体2.0”,这事用屁股想也知道要二次收割。
俞凌雄骗了国人数千万人,导致无数家庭支离破碎,百晓生就不明白,为什么还有这么多傻子相信他?
当初百晓生曝光俞凌雄的诈骗行径时,还有很多人来留言骂我,我真的理解不了这种人。


这种给俞凌雄当狗的人,俞凌雄给你打赏狗粮吗?
俞凌雄进入币圈之前,就是以传销诈骗起家,2018年,俞凌雄正式进入区块链行业。自俞凌雄用半年时间推出了万象币、黄金币、菠菜币等虚拟数字货币,骗走了国内不明真相的人数百亿元。
币圈蝗虫这个称号,是在18年的时候币圈自媒体人给他起的,因为他当时发了很多空气币,所到之处寸草不生,韭菜根本没活路,因此得名。不得不说,非常贴切。以至于现在很多人提到俞凌雄的时候,都还会想到这个词。
俞凌雄迅速的将自己的国籍变更为柬埔寨,并且定居在柬埔寨,利用遍布全国的徒弟渠道,发行了各种各样的数字货币,大批韭菜深受其害,那些徒子徒孙也未能幸免。
俞凌雄从2021年到2025年初的消息少了很多,实际上俞凌雄这几年的情况,可以用凄惨来形容。
很多人以为俞凌雄搭上了柬埔寨政要的线,在南亚也是呼风唤雨。却不知在政要的眼里,俞凌雄只是一个赚钱的机器。
根据南亚方面线人汇报,近几年俞凌雄一直在西港,出入于各个赌场之间。
你可以在赌场的贵宾室里,发现一个状若癫狂的男子,时而凄厉的哭泣,时而大声尖叫,时而疯狂大笑。
俞凌雄已经吸毒吸傻了,而他的资产,也被将军们压榨的所剩无几。
一代传销教父、昔日币圈蝗虫,竟落得如此下场。这也是为什么2025年俞凌雄开盘天体交易所后又立刻开盘老虎ai,完全把国人当提款机,缺钱了就来开盘收割国人!
结语
总结了一下盘圈大佬们的作死人生。
他们都发迹于草莽,都没有什么文化水平,但就凭着脑子活络,更凭着胆大敢吹敢做,硬生生的让自己成为聚光灯下的那个人,成为了一时间风光无限的神话。
但德不配位必有灾殃,钱来得快去也也快。在享受过人生的高光时刻后,他们无一例外的滑向了人生的低估,并且这辈子都无法再重回巅峰。
就如井底之蛙一般,爬到了井边,看到了外边的世界之后,你还愿意回到井底再过那样的日子了吗?
人呐,总是那么贪心。
人呐,最是怕贪嗔痴。
很多人一辈子都没有一次高光时刻,而他们却如痴人说梦一般,妄想自己能一直高光下去。
文章评论
【天体交易所】CTC暴跌90%,【老虎ai】崩盘,俞凌雄再次诈骗数百万国人!...
2个月前,百晓生就说过,老虎ai百分百是个短命盘,怎么样,说对了吧。这是百晓生7月8号文章中的预测。余凌雄是何许人也?币圈近些年来最大的传销头子,之前百晓生写过很多他的相关内容,总...
【天体交易所】CTC暴跌90%,【老虎ai】崩盘,俞凌雄再次诈骗数百万国人!...